Skip to main content
Logo
  • Magnifying-glass icon
  • Visit
  • Apply
  • Give
logo
  • Magnifying-glass icon
  • Visit
  • Apply
  • Give

Division of Research

  • About
    • Organization
      • Division Offices
      • Research and Scholarship Committee
      • Associate Deans for Research
    • Initiatives
      • Research Priorities
      • Gold Standard Science
      • UH Quantum Initiative
    • Centers, Institutes and Consortia
      • National Centers
      • University Centers and Institutes
      • Consortia
    • Core Facilities
      • Central Cores
      • Other UH Cores
      • Faculty Equipment
      • Shared Resources
    • Contact
      • Department Emails
      • Staff Directory
      • Email the DOR
      • Staff Kudos
  • Funding Opportunities
    • External Funding
      • Resources
      • Unique Opportunities
      • Early Career Investigators
    • Limited Submissions
    • Internal Funding
      • Internal Awards
      • Terms and Conditions
    • Texas Research Incentive Program
  • Sponsored Projects
    • Pre-award
    • Post-award
    • Contracts and Finance
    • PI WorkCenter
    • Procedures and Policies Guide
  • Compliance and Security
    • Research Ethics
      • Human Subjects
      • Animal Subjects
      • Responsible Conduct of Research
    • Research Security
      • Export Controls
      • Training
      • Data Management
      • UH Policies
    • Compliance and Regulations
      • Conflict of Interest
      • Effort Reporting
      • Congruency Review
    • Research Misconduct
  • Resources
    • Federal Funding Updates
    • Institutional Data Sheet
    • DOR Forms
    • Training
      • Micro-credentials
      • CITI Program
      • New Faculty Workshop
    • Hanover Research
    • SharePoint Site
    • Boilerplate
  • News and Events
    • Top Stories
    • Calendar
    • Faculty Recognition
  1. UH Home
  2. Division of Research
  3. Resources
  4. DOR Forms
  5. Closeouts

Resources

  • Federal Funding Updates
  • DOR Forms
    • Closeouts
    • Research Contract Agreement Documents and Forms
    • DOR Letters and Agreements
    • Export Control Forms
    • Post-Award Administration Forms
    • Proposal Processing Forms
    • Research Investment Funds
  • Training
  • New Faculty
  • Boilerplate
  • Acronyms

Closeouts

Appendix A - Department Closeout Checklist   

Appendix C - Grants Reallocation Matrix

Appendix D - Accountability Matrix (Cash Deficit Decision Tree)

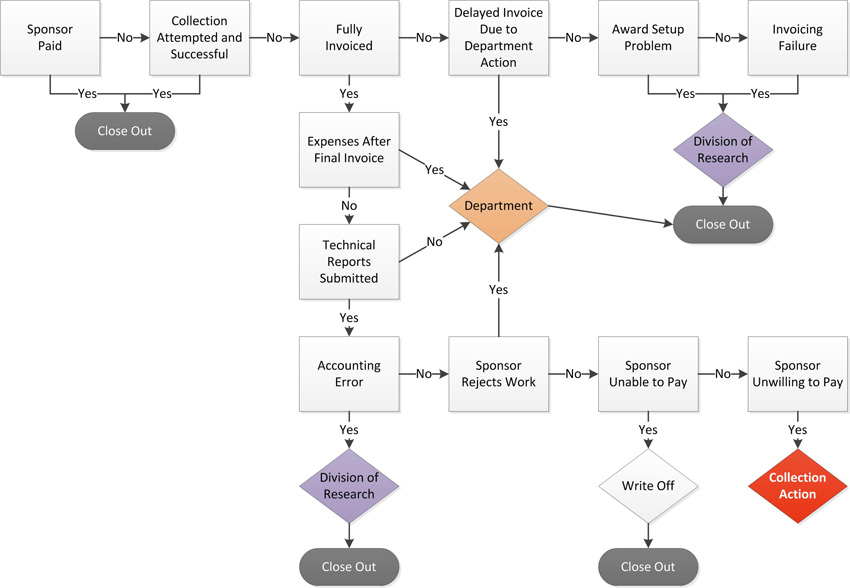
Appendix E - Research Funds Collection Tree

See also Sponsored Projects Policy: Closeouts.

University of Houston
University of Houston
Houston, Texas 77204

(713) 743-2255
  • Academic Calendar
  • Artificial Intelligence (AI) at UH
  • Campus Carry Policy
  • Campus Map
  • Career Opportunities
  • Directory
  • Emergency Information
  • Get Help
  • Human Resources
  • Library
  • Mental Health Resources
  • Office of the President
  • Parking
  • Report Copyright Infringement
  • Discrimination and Sexual Misconduct Reporting and Awareness
  • Open Records/Public Information Act
  • Texas Veterans Portal
  • Tuition & Fees
  • UH System
  • University Offices
  • Virtual Tour

©2026 University of Houston. All rights reserved.

  • Report a problem with this page
  • Texas.gov
  • Texas Homeland Security
  • TRAIL
  • Fraud Reporting
  • Fraud & Non-Compliance Hotline
  • Linking Notice
  • Privacy Notice
  • Open Records/Public Information Act
  • Institutional Résumé
  • Required Reports
  • Electronic & Information Resources Accessibility
  • Discrimination and Sexual Misconduct Reporting and Awareness
  • University Policies
©